Компания ПЛЮСКОМ создает автоматизированные системы, в том числе в защищенном исполнении:
| Ном. | Наименование ПО | Децимальный номер | № и дата патента |
| 1 | Программный «движок» процессов BPMN 2.0 | ВМТШ.62.01.29.000.001-01 | 2023663993 29.06.2023 |
| 2 | Программный «движок» процедур ETL | ВМТШ.62.01.29.000.002-01 | 2023662845 14.06.2023 |
| 3 | Программный «движок» генератора отчетов | ВМТШ.62.01.29.000.003-01 | 2023662800 14.06.2023 |
| 4 | Модуль подключения к базам данных | ВМТШ.62.01.29.000.004-01 | 2023662653 09.06.2023 |
| 5 | Визуальный конструктор процессов BPMN 2.0 | ВМТШ.62.01.29.000.005-01 | 2023663133 20.06.2023 |
| 6 | Визуальный конструктор процедур ETL | ВМТШ.62.01.29.000.006-01 | 2023662634 09.06.2023 |
| 7 | Визуальный конструктор отчетов | ВМТШ.62.01.29.000.007-01 | 2023662993 19.06.2023 |
| 8 | Визуальный конструктор экранных форм | ВМТШ.62.01.29.000.008-01 | 2023663051 19.06.2023 |
| 9 | Модуль администрирования исполнения процессов BPMN 2.0 | ВМТШ.62.01.29.000.009-01 | 2023662806 14.06.2023 |
| 10 | Программный комплекс «АРМ-Плюс» | ВМТШ.62.01.29.000.010-01 | - |
| 11 | Программный комплекс «Взаимодействие» | ВМТШ.62.01.29.000.011-01 | 2023663514 23.06.2023 |
| 12 | Программный комплекс «ЗВКС» | ВМТШ.62.01.29.000.012-01 | 2023662807 14.06.2023 |
| 13 | Программный модуль «Управление логикой BPMN» | ВМТШ.62.01.29.000.013-01 | 2023662745 13.06.2023 |
| 14 | Программный модуль «Пользовательский интерфейс» | ВМТШ.62.01.29.000.014-01 | 2023662782 14.06.2023 |
Low-code платформа "К+" компании "ПЛЮСКОМ" предназначена для разработки автоматизированных систем, в том числе в защищенном исполнении. Для разработки автоматизированных систем не требуются специализированные знания в области программирования. Разработка ведется при помощи визуальных конструкторов.
Наш подход к созданию автоматизированных систем отличает универсальность и предметная независимость. Создание систем строится по принципу "конструктора Лего": из элементарных "кирпичиков" создаются блоки и конструкции, из которых создаются новые блоки и конструкции и так далее. Сложность реализуемой бизнес-логики определяется нотацией BPMN 2.0, что дает широчайший простор для конструирования и обработки практических ситуаций.
Единообразная, не зависящая от предметной области, "графо-подобная" архитектура модели данных, снабжена исчерпывающим набором функций создания, изменения и поиска.
В платформе используется программное обеспечение, полностью доступное в исходных кодах, включая библиотеки и зависимости, что обеспечивает прозрачность и независимость создаваемых решений. Сборка платформы производится исключительно из локальных репозиториев, без обращения к внешним источникам.
В процессе разработки АС задействованы аналитики - специалисты предметной области, не являющиеся программистами. С использованием средств визуального конструирования создаются исполняемые модули новой системы с "чистого листа" до полной готовности.
| № | Этап/Работа | Примечания |
|---|---|---|
| 1 | Обследование объекта автоматизации | Обследование объектов и участков автоматизации специалистами исполнителя в части касающейся и определенной техническим заданием. |
| 1.1 | Постановка задачи | Часть обследования, связанная с детальным раскрытием требований технического задания. |
| 1.2 | Описание автоматизируемых процессов деятельности | Обязательному описанию подлежат:
|
| 2 | Конструирование | Создание экранных форм и процессов автоматизации с использованием средств визуального конструирования |
| 2.1 | Экранные формы | Создание пользовательский приложений и входящих в их состав экранных форм пользовательского интерфейса с использованием визуального конструктора экранных форм |
| 2.2 | BPMN-схемы бизнес-логики | Создание BPMN-схем процессов обработки событий, обработки данных и коллективного взаимодействия. |
| 2.3 | Разработка документации | Разрабатывается документация, относящаяся к конкретной АС |
| 2.3.1 | Руководства пользователей | Руководства пользователей разрабатываемых приложений АС |
| 2.3.2 | Электронная документация АС | Документация к разрабатываемым приложениям АС (справочник метаданных) |
| 3 | Тестирование на стенде главного конструктора | Основная площадка создания АС, включающая ресурсы:
|
| 4 | Выпуск дистрибутива СПО | Подготовка пакетов, архивов и инструкций по развертыванию и настройке ПО |
| 5 | Внедрение | Доставка разработанной АС на объект заказчика |
| 5.1 | Развертывание и пуско-наладка | Развертывание и настройка дистрибутивов и архивов ПО на оборудовании заказчика. |
| 5.2 | Обучение персонала | Обучение проводится по направлениям:
|
| 5.3 | Опытная эксплуатация | Этап жизненного цикла, связанный с работой заказчика на развернутой АС с использованием условно-реальной и/или реальной информации |
| 5.4 | Ввод в эксплуатацию, эксплуатация | Этап жизненного цикла, связанный с переходом заказчика к рабочему использованию АС и переходу к этапу сопровождения и поддержки. |
| 6 | Сопровождение и поддержка | |
| 6.1 | Штатное сопровождение | Сопровождение и поддержка, связанные с использованием штатных средств АС и исполнением регламентов и проверок, предусмотренных эксплуатационной документацией. |
| 6.2 | Внесение изменений в ПО в процессе эксплуатации | Изменения в ПО в процессе эксплуатации производятся с
использованием штатных средств
платформы "К+" без изменения архитектуры АС:
|
| 7 | Дополнительные работы | Работы, выходящие за рамки визуального конструирования и настройки |
| 7.1 | Разработка условно-реальной информации | Условно-реальная информация разрабатывается под требования АС. Используется для задач разработки, тестирования и отладки. |
| 7.2 | Разработка дополнительных функций ПО | Дополнительные функции ПО разрабатываются при необходимости расширения библиотеки элементарных операций BPMN или при необходимости реализации высоко специфичных требований в конкретной АС |
| 7.3 | Разработка дополнительных функций БД | Дополнительные функции БД разрабатываются при необходимости введения специальных операций с сущностями унифицированной БД, выходящих за имеющийся набор операций. |
| 7.4 | Подключение дополнительных модулей и/или фреймворков пользовательского интерфейса | Производится при необходимости интеграции в пользовательский интерфейс специальных модулей. Примечание. В платформе "К+" используется веб-интерфейс, встроенный в десктоп-приложение на основе Node.js и Electron.js. |
| 7.5 | Подключение дополнительных источников/потребителей данных АС | Реализация взаимодействия с внешними по отношению к АС системами и базами данных. |
| № | Наименование | Примечания |
|---|---|---|
| 1 | Бизнес-аналитик | Описание процесса деятельности, подлежащего автоматизации,
представляется в виде
структурированного документа. В основе лежат приказы и
распоряжения, которыми
руководствуется заказчик в своей деятельности, в части
касающейся. Обязательному
описанию подлежат:
|
| 2 | Аналитик-конструктор | Визуальное конструирование экранных форм пользовательского интерфейса. Конструирование BPMN схем автоматизации бизнес-процессов. |
| 3 | Аналитик-тестировщик | Проверка корректности работы СПО. Проверка СПО на соответствие требованиям. |
| 4 | Аналитик по подготовке данных | Подготовка информации (условно-реальной или реальной) для разработки, отладки и тестирования. |
| 5 | Технический писатель | Выпуск пользовательской документации на разработанные приложения СПО. Выпуск полного комплекта документации на АС. |
| 6 | Системный инженер по выпуску дистрибутива | Выпуск дистрибутива платформы и разработанного СПО. |
| 7 | Аналитик-дизайнер UI/UX | Разработка стиля и компоновки пользовательского интерфейса с использованием настроечного инструмента визуального конструктора экранных форм |
| 8 | Системный администратор | Обеспечение инфраструктуры разработки и стенда главного конструктора |
| 9 | Программист разработчик | Разработка дополнительных функций ПО при необходимости. Обеспечение функционала для сложных экранных форм. |
| 10 | Разработчик баз данных | Разработка дополнительных функций базы данных при необходимости. |
Наш подход к созданию автоматизированных систем отличает универсальность и предметная независимость. Создание систем строится по принципу "конструктора Лего": из элементарных "кирпичиков" создаются блоки и конструкции, из которых создаются новые блоки и конструкции и так далее. Сложность реализуемой бизнес-логики определяется нотацией BPMN 2.0, что дает широчайший простор для конструирования и обработки практических ситуаций на разных уровнях автоматизации деятельности.
Единообразная, не зависящая от предметной области, "графо-подобная" архитектура модели данных, снабжена исчерпывающим набором функций создания, изменения и поиска.
В платформе используется программное обеспечение, полностью доступное в исходных кодах, включая библиотеки и зависимости, что обеспечивает прозрачность и независимость создаваемых решений. Сборка платформы производится исключительно из локальных репозиториев, без обращения к внешним источникам.
В основу технологии разработки АС с использованием Low-code платформы "К+" (далее Платформа и Технология соответственно ) положено разделение исполняемого программного кода и бизнес-логики без ограничений сложности автоматизируемых процессов деятельности.
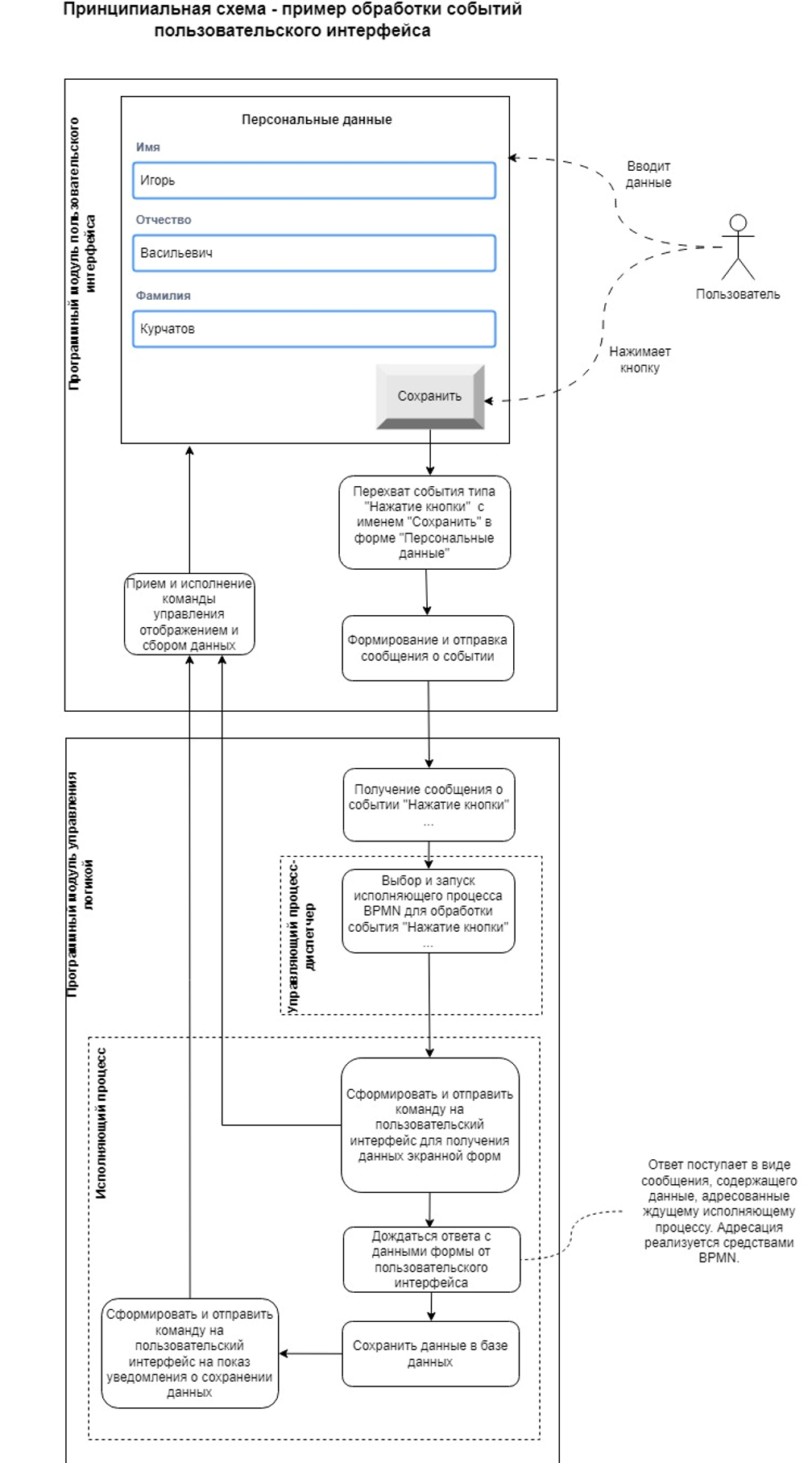
Пользовательский интерфейс решает задачи:
Пользовательский интерфейс:
Исполняемые процессы в формате BPMN 2.0 решают задачи:
База данных Платформы конструктивно включает:
База данных Платформы функционально включает:
В основе функционирования АС, созданных на основе Технологии при помощи Платформы лежит событийная модель. Виды событий, создаваемых и обрабатываемых в АС:
Логика обработки событий и реализация обработки событий сосредоточена в исполняемых BPMN-схемах процессов.
Процессная модель функционирования АС строится на основе исполняемых схем BPMN 2.0. Схемы делятся на группы:
Модель данных Платформы является предметно независимой и включает в себя унифицированные структуры общего назначения:
Для работы со структурами общего назначения создан исчерпывающий набор функций базы данных, осуществляющих все виды операций с данными структурами:
Структура Сущностей является основной для хранения произвольных данных различных предметных областей. Сущность отражает объекты предметной области и содержит:
Сущности могут образовывать связанные иерархии, что позволяет создавать сложные вложенные документы произвольной структуры, например, Дело -> Том дела -> Строка тома дела. При этом каждый элемент иерархии обладает собственным набором атрибутов.
Заголовочная часть включает наиболее общую информацию о сущности:
Специфические данные сущности выносятся в атрибуты.
Атрибуты сущности содержат основной набор сведений об экземпляре сущности. Например, сущности "Персона" могут быть назначены атрибуты "ФИО", "Дата рождения", "Пол". Сущности имеют типы:
Графы предназначены для построения произвольных структур связанных сущностей и осуществления работы с ними в терминах графа - вершин, ребер, соседей, путей, подграфов и т.д.
Вершина графа является сущностью со своим типом и набором атрибутов. Ребро графа связывает пару вершин и может иметь тип, направление и дополнительные характеризующие сведения (атрибуты).
Граф архитектурно не зависит от предметной области. Операции на графе реализованы в виде функций базы данных и применимы в любой предметной области.
Классификаторы являются ключевым элементом модели данных и предназначены для "маркирования" (классификации) сущностей базы данных для их поиска, группирования и сравнения. Классификаторы организованы в виде универсальной иерархической схемы данных, которая содержит любое количество классификаторов, необходимых в конкретной АС и полный набор функций для работы с ними.
Служебные структуры предназначены для обеспечения функционирования программ и программных модулей АС. В служебных структурах хранятся:
Интерактивное визуальное конструирование пользовательского интерфейса:
Визуальное конструирование процессов управления пользовательским интерфейсом и данными:
Унифицированные схемы хранения связанных сущностей предметных областей:
Исполняемые модули приложения:
На основе ГОСТ серии 34*
Решение проблемы разобщенных данных при использовании программ и баз данных от разных поставщиков и созданных в разное время, интеграция баз данных, визуализация в пользовательском интерфейсе
Сбор текстовой, потоковой, аудио-визуальной информации от различных источников с высокими уровнями нагрузки свыше 1 000 000 транзакций в секунду
Решение проблем развития и доработок: